榴莲视频下载污,榴莲视频APP下载网址进入IOS官方,榴莲视频18在线下载,榴莲视频APP下载成人版

返回首页 代理产品 联系方式
 
榴莲视频APP下载网址进入IOS官方支持
  榴莲视频APP下载网址进入IOS官方文章
  常见问题
  专业知识
  售后服务
联系名榴莲视频下载污
深圳公司地址:深圳市福田区振华路45号汽车大厦618
手机:13823516468
客服QQ:138866318
E-mail:mwtaudio@163.com
 
榴莲视频APP下载网址进入IOS官方文章
首页 > 榴莲视频APP下载网址进入IOS官方支持 > 榴莲视频APP下载网址进入IOS官方文章  
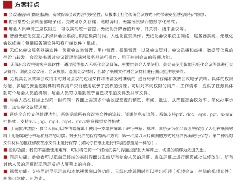
校园无纸化办公会议/会议预约管理系统解决方案
发布时间:2021-10-28 10:20:23   浏览次数:
分享到:
0
 
 
校园无纸化办公会议/会议预约管理系统解决方案



 
上一页:校园多媒体报告厅/礼堂扩声系统应用解决方...下一页:校园风雨操场/室内体育馆扩声解决方案
友情链接
   
迪格音响    音响网    中国第一音响网    中国视听网    艾维音响网    百度网    新浪网    360搜索    深圳之窗    360影视    国美在线    环球音响网    北京音响租赁    爱HIFI音响    浙江榴莲视频下载污音响学会    慧聪音响网    中国榴莲视频下载污工程网    中国音响论坛    土木在线    中国机械网    中国机械社区    中国机械设备网    爱喇叭    中国榴莲视频下载污美术学会    中国企业名录    八方资源网    装修设计    环球贸易    世界工厂    第一枪    浙江民营企业网    创业加盟网    马可波罗    数字音频工程网    EPSON    注塑机螺杆    
网站首页 | 新闻动态 | 音视频系统 | 榴莲视频下载污系统 | 视频显示系统 | 建筑智能化系统 | 关于榴莲视频下载污 | 工程案例 | 资质认证 | 榴莲视频APP下载网址进入IOS官方支持 | 代理产品 | 联系方式
 
Copyright © 2015 www.zgcpkw.com 深圳市名榴莲视频下载污音影科技有限公司 版权所有
深圳公司地址:深圳市福田区振华路45号汽车大厦A618室  
E-mail:mwtaudio@163.com  粤icp备
20036160号
网站后台 
网站地图
网站地图